《香港稳定币草案》正式生效,解析香港数字资产监管:发展历程+沙盒实践
见证历史。
撰文:赵启睿、Lynne
“香港搭建的数字资产监管框架,及其先行的沙盒用例实践,清晰的呈现了创新如何在合规的框架内实现稳健发展的具体路径。正如《香港数字资产发展政策宣言2.0》中所言,香港正不断构建一个“值得信赖和着重创新的数字资产生态圈”,并将持续巩固其在全球数字资产领域的领先地位,推动香港成为全球创新中心。”

一、香港数字资产发展历程
(一)序曲:大陆的“暂停键”与全球的“快进键” (2017-2022)
2017年,中国内地对虚拟资产市场采取了全面叫停的政策,按下了数字资产发展的“暂停键”。当年9月,中国七部委联合发布《关于防范代币发行融资风险的公告》,全面叫停了首次代币发行(ICO)活动,并关闭了境内所有虚拟货币交易平台,旨在有效出清市场风险。此后,内地进一步加强了对“变相交易”和“场外交易”的打击力度,并于2021年9月明确将虚拟货币相关的所有业务(包括交易、兑付、中介、广告等)定性为非法金融活动。这一系列高压监管措施,有效维护了金融体系的稳定性和风险可控性。
然而,这种严格的“封锁”在无意中成为全球加密产业的“催化剂”,引发了人才、资本和项目“出海”的浪潮。大量原本活跃在内地的Web3创业者、技术团队和资金开始寻求海外的合规发展空间,加速了Web3理念在全球范围内的播种和扩张。
在内地实施严格监管的同时,香港的角色则更为审慎和微妙,它既是避免风险外溢的“防火墙”,也悄然成为了观察全球Web3发展的“观察哨”。为了在保障投资者利益的同时鼓励金融科技创新,香港金管局于2016年9月率先推出了“金融科技监管沙盒”,随后SFC和保险业监管局(HKIA)也分别推出了各自的沙盒,并在2017年升级为“沙盒2.0”实现跨界别协调运作。而在同年9月,香港证券及期货事务监察委员会(SFC)就首次就ICO发表声明,指出若代币具有“证券”属性,则可能受到《证券及期货条例》的规管,强调“实质重于形式”的监管原则。此后,SFC持续关注虚拟资产基金经理和交易平台的运作,并于2018年启动了金融科技监管沙盒,允许企业在受控环境中测试其金融科技创新项目,包括与虚拟资产相关的业务。
而在应用层面,香港政府积极探索区块链技术的实际应用。例如,在2020年完成了4个区块链试点项目,涵盖了商标转让、环境影响评估、医药制品追溯性以及公司文件存档记录等政府服务范畴,以探讨区块链技术的应用可行性和效益。2022年6月,政府进一步推出了“共用区块链平台”,并计划开发更多通用服务和参考程式模块,以协助各政策局/部门开发更多区块链应用。
此外,香港还积极探索央行数字货币(CBDC)和现实世界资产(RWA)代币化。香港金管局于2021年6月启动了“数码港元”项目研究,并在2022年1月发布了《加密资产和稳定币讨论文件》,提出了稳定币监管框架的构想。香港金管局与国际结算银行创新枢纽辖下香港中心于2021年合作完成了“Project Genesis”项目,旨在试验在香港发行代币化绿色债券。2022年,香港政府还亲自参与了香港金融科技周的NFT发行试验计划,旨在测试虚拟资产带来的技术效益。
这一时期,很难不让人联想到的是,在金融与经济战线同中国人民坚定站在一起的香港,为何在大陆严加监管的时候,低调地筹备和研究虚拟资产的监管框架呢?尽管在政策上起步相对较慢,但凭借其作为国际金融中心的深厚底蕴、强大的传统金融业基础以及专业的金融服务能力,为未来更积极的布局奠定了基础。
(二)棋局的关键:香港的“落子”与战略意图 (2023-2025)
2022年末至2023年,香港数字资产监管政策迎来标志性转折,这被视为香港在这场全球数字经济战略棋局中的关键“落子”。2022年10月31日,香港特区政府发布《有关香港虚拟资产发展的政策宣言》,首次明确提出将“积极推动”虚拟资产生态发展,标志着监管思路从“风险导向”转向“机遇导向”。紧接着,2022年12月7日,《2022年打击洗钱及恐怖分子资金筹集(修订)条例草案》获得香港立法会通过,正式建立了虚拟资产服务提供者(VASP)强制发牌制度。该制度于2023年6月1日生效,允许持牌虚拟资产交易平台(VATP)在遵守严格投资者保护措施的前提下,向零售投资者提供服务。此后,香港进一步批准了虚拟资产现货ETF,使其成为亚太区最大的虚拟资产ETF市场。截至2025年6月,SFC已向10家VATP正式发牌,另有11家机构正在申请中。此外,香港特区政府还指定《稳定币条例》将于2025年8月1日正式实施,进一步完善了数字资产的监管框架。
选择此时“开门”,笔者解读其为国家层面的一次高层战略选择。在全球加密市场经历了一轮野蛮生长和风险暴露(如FTX、LUNA等事件)后,市场对合规、透明和信任的需求变得前所未有的强烈。此时,由香港作为“桥头堡”,代表中国以“合规”、“可控”的模式入场,收拢全球数字资产资源,争夺下一代金融科技话语权,无疑是最佳时机。香港独特的“一国两制”框架使其能够平衡国际金融中心的使命与内地金融安全的考量。香港金融管理局总裁余伟文指出,该条例建立了“基于风险、务实且灵活的监管环境”,为香港的稳定币及更广泛的数字资产生态系统提供了健康、负责任且可持续的发展条件。其目标是凭借完善的监管架构和生态系统,大幅提升对全球Web3人才、资金及项目的吸引力,以赋能实体经济,为经济发展提供新质动力。从而将香港从传统的国际金融中心,迈向全球领先的数字资产创新中心,并巩固其作为人民币国际化桥头堡和“超级联系人”的战略地位。香港财政司司长陈茂波强调,香港对Web3.0的态度不只是监管,而是要取得平衡,确保市场完整性同时不扼杀创新。
香港的“先行先试”政策也得到了内地城市的积极联动与呼应,预示着“港区试点,内地联动”的潜在模式。例如,蚂蚁数科已将香港列为其海外总部,并成功通过监管沙盒测试。其RWA(真实世界资产)通证化实践获得验证,如朗新集团与蚂蚁数科合作完成国内首单基于新能源实体资产的RWA项目,以及协鑫能科携手蚂蚁数科完成了基于光伏实体资产的RWA,这些项目均通过香港金管局的Ensemble项目沙盒公布。这些案例表明,香港的监管清晰度和国际开放性,正为内地企业在合规前提下参与全球数字资产市场提供重要通道。中国银行深圳市分行大湾区金融研究院曾圣钧和中国银行香港金融研究院关振球发布的报告认为,可以总结香港稳定币试点经验,加强离岸人民币挂钩稳定币的研究。此外,香港特区政府自身也发挥了引领导向作用,例如在2022年发行了NFT,随后在2023年成为全国首个政府发行代币化政府绿色债券的地区,并在2024年发行了第二批代币化政府绿色债券。这种战略协同不仅促进了香港数字资产生态系统的发展,也为内地与国际资本市场的连接搭建了新的桥梁。
长图:2015年至2025年8月香港大事纪

二、香港数字资产“双峰监管”框架
香港的数字资产监管体系以其“双峰监管”(Twin Peaks)模式为核心特征,由香港证券及期货事务监察委员会(SFC)与香港金融管理局(HKMA)两大机构分工协作,共同构建了一个既鼓励金融创新又严守风险底线的监管环境。此模式的精髓在于清晰的权责划分:SFC聚焦于虚拟资产的“投资”属性,而HKMA则专注于其“支付”功能。下表将系统性地阐明两大监管机构的职能、法律依据、管辖范围及监管基调,为理解香港的监管蓝图提供一个一目了然的指南。

表:核心监管机构权责对比
香港SFC与HKMA通过明确的职能划分与紧密的合作(如签署谅解备忘录),形成了一个协同互补的监管格局。SFC作为证券市场的守护者,将成熟的投资者保护原则延伸至虚拟资产投资领域;而HKMA作为金融体系的中枢,则确保支付型代币的创新不会动摇香港的货币根基。这种双峰并立、权责清晰的模式,共同构成了香港发展成为全球领先虚拟资产中心的坚实制度保障。
三、VASP牌照与稳定币发行监管核心解析
香港的虚拟资产监管框架,其核心由两大支柱构成:虚拟资产服务提供者(VASP)牌照制度,以及稳定币发行监管。本部分将深入解读这两大框架的要点与监管逻辑。
(一)VASP牌照制度:为交易平台划定红线
自2023年6月1日起生效的VASP牌照制度,是香港监管虚拟资产交易的核心。该制度要求,所有在香港运营或向香港投资者展业的中心化虚拟资产交易平台(VATP),无论是否交易证券型代币,都必须强制持牌。这一举措旨在将所有相关平台纳入统一、严格的监管体系。
1. 投资者保障:知情、懂险、可承受
为保障零售投资者,监管机构设置了多重门槛。平台在为零售客户开户前,必须评估其对虚拟资产的知识水平,并进行充分的风险披露。在推荐交易时,平台还需确保该建议符合客户的个人情况。其背后的逻辑十分清晰:确保投资者在入市前“知情、懂险、可承受”,避免因信息不对称而造成不必要的损失。此外,证监会还保留对高风险虚拟资产设置投资上限的权力,为零售投资者的资金安全再加一道防线。
2. 客户资产安全与财务稳健
鉴于FTX等平台因滥用客户资金而崩溃的教训,香港在客户资产安全上设立了全球顶级的严格标准。
· 资产“硬隔离”:核心要求是,平台须将客户的虚拟资产交由独立的第三方托管机构(通常是香港持牌的信托公司),并遵循98%冷存储、2%热存储的行业最佳实践,此举旨在最大限度地杜绝平台挪用资产的可能。客户的法定货币也必须存放在独立的信托或指定账户中。
· 财务高门槛:平台不仅要有不低于500万港元的实缴资本和300万港元的流动资金,还必须储备足以覆盖至少12个月运营开支的流动性资产。这确保了平台具备抵御市场风险和持续运营的能力,避免因自身财务问题损害投资者利益。此外,平台还需为客户资产购买经证监会认可的保险。
3. 反洗钱/反恐怖融资(AML/CFT)
虚拟资产的匿名性和跨境特点,使其易于成为非法活动的温床。因此,VASP牌照要求平台必须严格执行“认识你的客户”(KYC)、客户尽职调查(CDD)等AML/CFT措施。这包括持续监控交易、上报可疑活动,并鼓励使用区块链分析工具来提升追踪能力。这些规定旨在提升交易的透明度,打击金融犯罪,维护香港作为国际金融中心的声誉与金融体系的完整性。
4. 代币上架与交易范围
为从源头控制风险,平台必须设立独立的代币审查委员会。该委员会负责对所有计划上架的代币进行严格的尽职调查,评估其合法性、安全性、团队背景乃至技术基础。监管明确规定,只有那些非证券性质且被主流指数纳入的高流动性代币,才能向零售投资者开放。这种审慎的筛选机制,旨在保护投资者(尤其是零售投资者)免受劣质或欺诈性项目的侵害,确保市场的公平与透明。
5. 禁止业务活动
为确保平台的中立性,VATP被禁止为其自有账户进行自营交易,核心目的是防范平台与客户之间的利益冲突。此外,当前指引仍禁止平台发行或交易虚拟资产期货及相关衍生品。这体现了监管机构在面对复杂高风险产品时的审慎态度,优先保障市场稳定。证监会表示将在未来适时审查,考虑向机构投资者开放此类产品的可能性。
(二) 稳定币监管框架:为“准货币”立规
稳定币监管是香港打造全球虚拟资产中心的关键一步,由香港金融管理局(HKMA)主导。相关条例草案已于2025年5月21日通过,并将于同年8月1日正式生效。
1. 聚焦法币挂钩稳定币
监管框架的核心目标是与一种或多种法币挂钩的“指明稳定币”,因为这类资产具备支付潜力,其稳定性直接关系到金融安全。基于Terra/LUNA崩溃的教训,缺乏实体资产支撑的算法稳定币被明确排除在监管之外。值得注意的是,该监管具有域外效力:无论发行人在何处,只要其发行的港元稳定币触及香港用户,就必须遵守香港的牌照规定。
2. 确保“稳定”二字名副其实
要在香港发行稳定币,发行人必须获得HKMA的牌照。核心要求围绕着“稳定”和“可信”展开:
· 1:1全额储备:必须以高质量的流动性资产提供百分之百的储备金支持。
· 透明可信:储备金必须接受定期的第三方审计并向公众披露。
· 稳健运营:必须建立可靠的赎回机制、严格的AML/CFT措施以及确保网络安全和业务连续性的计划。
这些高门槛要求旨在确保稳定币随时可以兑付,防止“脱锚”风险,从而建立市场信心。
3. 审慎起步,鼓励创新
HKMA在牌照发放初期将采取极为审慎的态度,预计仅发放少量牌照,且要求申请人必须证明其稳定币具备明确、真实的应用场景。
香港设立了“沙盒”机制允许有意向的机构在受控环境中测试其业务模式和风控能力。这一“审慎发牌+沙盒试行”的策略,旨在确保首批持牌机构具备标杆作用,同时为监管和市场提供宝贵的实践经验,最终推动稳定币在支付、跨境汇款等领域的合规应用,巩固香港的金融创新地位。后一章节,我们将继续分析这一机制是如何运行作用的。
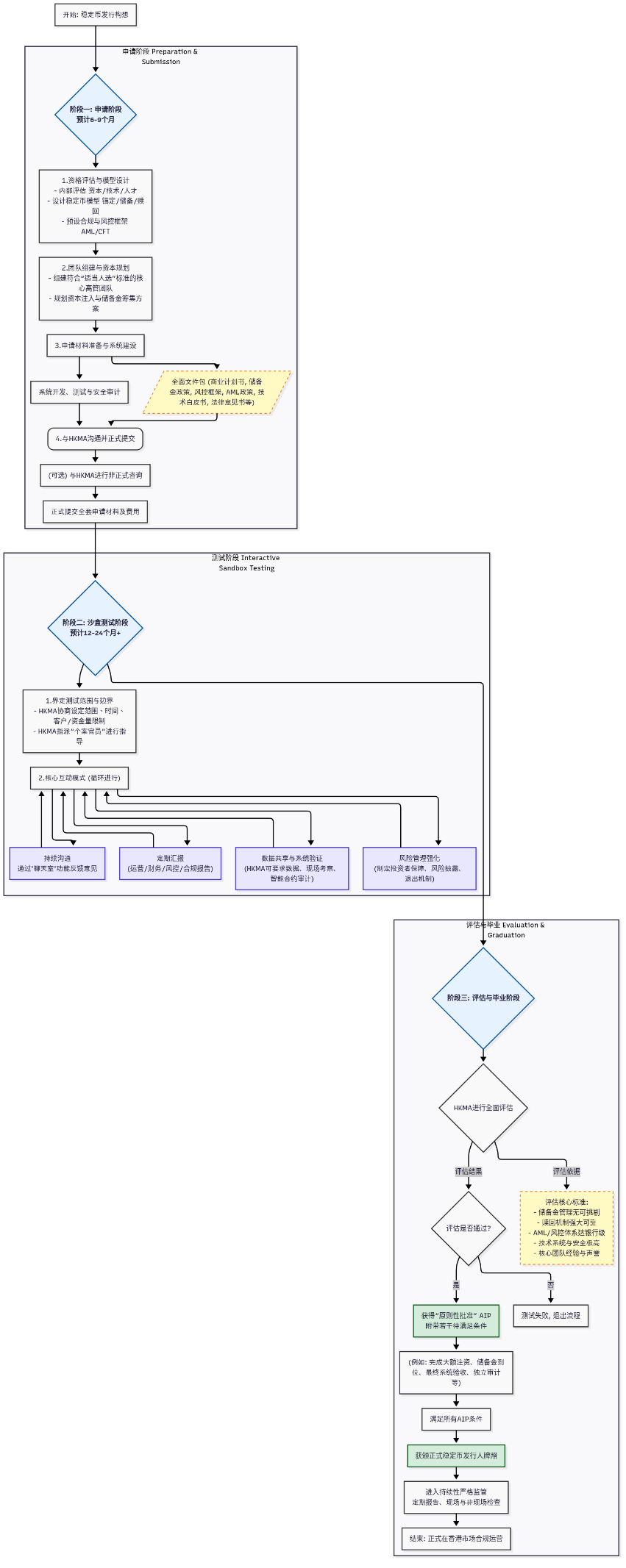
四、从申请人视角看监管沙盒全景流程
香港在虚拟资产监管领域的核心策略,是其精心设计的“监管沙盒”机制,这不仅是一个监管工具,更是一个促进金融科技生态系统发展的战略平台,旨在拥抱金融科技创新与维护金融稳定、保护投资者之间寻求平衡。香港的“监管沙盒”本质上是一个“监管与创新的对话机制”与“风险隔离的试验场”。
这一过程并非简单的牌照申请,而是一个漫长、严谨且充满深度互动的“共同进化”旅程。它对申请者的资本、技术、合规能力和风险管理水平提出了极高的要求。
为了将这一复杂、多阶段的审批流程直观化,笔者构建了以下的“监管沙盒全景流程图”。此图表以时间为轴,详细描绘了从最初构想到最终获得牌照的每一个关键步骤、互动模式与交付成果,旨在为潜在申请者提供一份清晰的行动路线图。

从上图可见,整个流程的设计体现了香港监管机构的严谨性、互动性与穿透性。
1. 准备为王(申请阶段):此阶段的重点在于内部的“精雕细琢”。HKMA期望申请者在正式提交前,就已完成高度成熟的商业模型设计、技术系统建设和合规框架搭建。这实际上将大部分准备工作前置,确保进入沙盒的是有充分准备的、高质量的参与者。
2. 深度互动(测试阶段):沙盒远非一个被动的观察期,而是一个监管与创新深度碰撞、共同演进的“实验室”。通过指派“个案官员”、建立“聊天室”机制以及要求持续的数据共享和汇报,HKMA得以深入了解创新业务的实际运作风险,而企业也能在监管的指导下,及时调整和优化其方案,降低最终不合规的风险。
3. 高标毕业(评估阶段):“毕业”门槛极高,评估标准直指金融稳定的核心——储备金、赎回机制、风控体系和技术安全。从“原则性批准(AIP)”到“正式牌照”的设计,更是为最终的市场准入设置了最后一道保险,确保所有承诺的资本和系统都已完全到位。
这一严谨的流程并非单纯的监管关卡,它更构建了一个监管机构与创新企业互利共赢的生态系统。其产生的实际效果是双向的,具体体现在以下两个方面:

总而言之,香港的监管沙盒机制,特别是针对稳定币发行人的路径设计,是其数字资产监管框架中最具战略远见的组成部分。它超越了传统审批的单向度模式,创造性地将“严格监管”与“前沿创新”这两个看似对立的概念融为一体。
通过这一精心设计的流程,香港不仅为市场设定了全球领先的合规标准,更建立了一个动态的、自我优化的监管与产业互动生态。这既是在为自身的金融稳定保驾护航,也是在向全球宣告:香港有能力、有智慧驾驭数字金融的未来,并致力于成为全球虚拟资产领域最安全、最规范、也最具活力的枢纽。这个“双向赋能”的沙盒,正是香港构建其全球数字金融领导地位的基石。而在文章的第五部分,我们将进入到沙盒内部,以剖析这个动态的互动过程。
五、监管沙盒——通往合规路径下的典型案例
本章通过剖析香港数字资产领域监管沙盒的实践案例,揭示监管视角下的核心考量,试图把握香港在拥抱web3创新进程中的“发展脉搏”。
(一)稳定币监管沙盒:务实先行、解决痛点
2023年7月,香港金管局就实施稳定币发行人监管制度的立法建议开展咨询及宣布推出沙盒安排。2024年7月,金管局公布首批进入沙盒的参与者名单,包括京东币链科技(香港)、圆币科技,以及由渣打银行(香港)、安拟集团和香港电讯组成的联合体。首批三家均计划首先发行与港元挂钩的稳定币。
· 京东币链科技(香港):根据京东币链ceo刘鹏介绍,其稳定币项目(JD-HKD)主要聚焦于跨境支付、投资交易和零售支付三大实际使用场景。通过直接获客与非直接获客(如与合规批发商合作)拓展跨境支付场景用户,与全球合规交易所合作拓展投资交易客户。在零售支付方面,首先在京东全球购港澳站落地,供用户率先在京东港澳地区的电商业务中使用稳定币支付账单。在具体策略上,京东将针对不同行业“量身”打造稳定币支付方案,同时结合京东国际物流场景,将出海的中小企业订单仓库等数据上链,提高企业的支付与融资效率。据报道,京东旗下京东币链已注册 “JCOIN” 及 “JOYCOIN”,市场普遍认为这两个名称将用作其稳定币。
· 圆币科技:作为由香港金管局前总裁陈德霖创办的公司,圆币科技即将推出港元稳定币HKDR,主要面向三大业务场景:跨境贸易、虚拟资产交易和RWA。依托其母公司已获得的储值支付工具(SVF)牌照,以及HashKey Exchange、Cobo数字资产托管商、连连支付等股东及合作伙伴在web3、托管、支付、交易领域积累的基础和渠道,通过生态协同优势,圆币科技有望布局web3生态支付的全链路,实现web2与web3的无缝连接。
· 渣打银行、安拟集团和香港电讯联合体:安拟集团作为原生web3领域的实践者,负责原生web3应用场景开发,渣打银行作为港元发钞行带动银行客户资源,香港电讯拥有电子支付程序Tap&Go,聚焦零售端客户触达。三方通过联合申请,达到稳定币推广、规模化流通和应用的最大化,实现传统银行客户、传统支付客户以及web3用户的全覆盖。应用场景上,包括web3游戏中的虚拟资产交易、传统金融中的跨境贸易与金融结算等。
值得注意的是,7月23日,香港金管局总裁余伟文再次表示,至今与其接触有意申请稳定币牌照的数十家机构,很多缺乏实际的应用场景,缺乏切实可行的具体方案和落实计划,更遑论风险管控的意识和能力。部分能够提供应用场景的机构,却缺乏发行稳定币的技术和管控金融风险的经验和能力。建议其毋需成为发行主体,而是与发行方合作,提供应用场景。总体而言,金管局只会批准数个稳定币牌照,“可能会让不少申请者失望”。
笔者认为,从当前入盒的稳定币发行方来看,金管局在稳定币发行人的考量有以下三点:一是重点考察发行方是否有真实应用场景,尤其是在跨境贸易、电商、金融等实体经济服务领域,能否利用稳定币技术优势在交易中提高支付效率及其他金融便利。二是是否具有金融风险管理意识与能力,能够确保建立适当的投资者保护措施。三是控制总体发牌数量,避免因缺少前两点必要前提条件造成的金融风险与竞争资源浪费。
(二)Ensemble沙盒:创新金融市场基础设施,促进代币化应用
2024年3月,香港金管局宣布开展Ensemble项目,以促进利用批发层面央行数字货币(wCBDC)进行银行间代币化存款结算,及利用代币化货币进行代币化资产交易。同年5月,成立Ensemble项目架构工作小组,与业界共同建立标准和提出建议,以促进wCBDC、代币化货币和代币化资产之间的互通性。8月,香港金管局公布了Ensemble项目的第一阶段进展,并对四大代币化主题用例进行了介绍,包括固定收益和投资基金、流动性管理、绿色和可持续金融,及贸易和供应链融资。
香港证监会行政总裁梁凤仪表示,“Ensemble”项目是建设关键架构的工程,将推动代币化生态系统在新一阶段发展的规模化,是香港创新金融基础建设设施的核心。在批发层面对央行货币和银行存款进行代币化将为整体的代币化工程注入强大动力。代币化货币和存款,是全面释放代币化潜力的前提。
近一年以来,Ensemble项目已陆续公布诸多用例,本章将选取重点展开介绍。
1. 绿色和可持续金融
蚂蚁数科是绿色和可持续金融、贸易和供应链金融两个重点领域的重要参与方,并落地多个用例。除蚂蚁数科合作的三个用例外,华润隆地“充美好”电动汽车充电站代币化案例同样入选香港Ensemble项目,业务模式与朗新科技类似。本节以蚂蚁数科合作的三个用例展开。
· 充电桩行业RWA(与朗新科技合作):朗新科技是国内领先的能源科技企业,其开发了多款能源数字化产品及新能源互联网平台。例如:与支付宝等入口合作的生活缴费平台,为超过4.5亿表计用户提供水电燃热等公用事业的“查询·缴费·账单·票据”线上服务;新耀光伏云平台,通过分布式光伏平台运营,广泛连接各类电站,聚合余量上网的绿电交易;旗下新能源聚合充电平台——新电途,构建充电“AI数智枢纽”,链接新能源车需求与超200万充电设备。由此可见,朗新并非是传统意义上利用数字技术转型的新能源企业,而是以数字技术为核心竞争力的产业数字技术解决方案供应商,即“专注于公用事业领域业务信息化系统的技术与服务供应商”。
本次首单充电桩行业RWA,融资金额达到1亿元人民币。由朗新集团将新电途平台上运营的部分充电桩作为支撑资产,基于可信数据在区块链上发行“充电桩”数字资产,每一个数字资产代表对应充电桩的部分收益权。其中蚂蚁链inside产品模块提供数据上链技术支持。新电途上接入的本地、中小型充电站,面临着中小型企业相似的融资难题,如主体信用低、银行融资难等,但也具有熟悉本地资源、市场拓展与运营模式灵活的优势。通过设备运营数据上链,该项目有望为平台上数千家中小型储能、充电桩运营商提供建设、运营支持,帮助储能、充电运营商等能源企业盘活存量优质资产。
· 光伏产业RWA(与协鑫能科合作):蚂蚁数科进一步携手协鑫能科,成功完成了基于光伏实体资产的RWA,涉及金额超过2亿元人民币。协鑫能科旗下以户用光伏业务为基础的“鑫阳光”品牌,开展包括户用光伏系统的产品研发、市场销售、工程建设、职能运维等一体化的完整业务体系。协鑫能科将位于湖北省、湖南省的82MW左右“鑫阳光”户用光伏作为RWA支撑资产,通过区块链技术和loT技术结合,将户用光伏项目自身价值、运营、收益等数据打包存储在区块链上,形成数字通证。
· 两轮换电业务RWA(与巡鹰集团合作):将安徽巡鹰新能源集团运营的全国范围内约4000个电瓶车换电柜和1.6万个锂电池作为指定资产,面向私募市场发行,融资2000万人民币。结合loT和区块链技术,将换电项目自身价值、运营、收益等数据储存在区块链上,形成数字代币,以盘活存量资产、加速资金回笼,同时增强换电资产流动性和交易性。
通过蚂蚁数科合作的三例新能源RWA案例可以看到一些共性:
一是相较于农产品、房产、餐厅运营等需要人为干预的运营资产,新能源行业充换电的资产具有已接入电源和网络的先天优势,能够在没有人员干预的情况下自主运行、上传数据,排除了有些评论认为“雇佣一个月10万的保洁阿姨擦拭设备”作为运营费用,损害投资人权益的情形。
二是相较于底层资产以大型公司作为融资主体的直接融资,和作为信用主体的间接融资方式,RWA融资以项目形式(上述案例中均为大规模(上百万)个中小型新能源运营终端设备的收益权),在解决中小企业融资(或者说中小企业或运营商的集合体)上提供了新的方案,为海外资金支持国内新能源产业发展提供了支持。
三是蚂蚁数科在其中提供了多项技术,保障投资者权益。例如:loT技术保障资产实时连接,即时跟踪设备运行动态,AI提升运营效率,资产数据上链,保障数据真实可靠等,最终将新能源运营商的充电设备ID、充电设备状态、充电量、充电金额、充电时间等明细数据与多方同步,让资产和收益情况透明可见。
根据以上案例,也为后续的RWA产品潜在的底层资产提供了新的思路和启发,具备网络化管理、本地运营、已接入电源和网络、直接产生收益这四大特性的存量资产,具有未来成为RWA支持资产的重大潜力。例如本地共享租赁设备(商场里自助租赁的儿童车与滑板车)、智能无人零售机、工业领域租赁设备的收益权、智慧停车收益权、边缘计算节点算力服务租赁收益权等等。
2. 贸易和供应链融资
跨境贸易中所涉及的国际贸易单证繁多,一个跨洋运输可能就需要50页单据和30个相关方,作为重要物权凭证的海运提单,承载了确保货物交付给最终提单上的收货人的功能。然而,目前海运提单依然主要依靠纸质传统方式流转,2024年电子提单使用比例不足4%。2018年,中远海运发起成立全球航运商业网络平台(GBSN),2021年GBSN在香港注册成立,同年7月上线首个“无纸化放货"产品。2022年6月,首个基于GSBN平台的区块链电子提单——IQAX eBL,获得国际保赔集团的核准认可。
电子提单(eBL):蚂蚁数科协助金管局在沙盒内搭建了代币化资产平台,促进传统资产与代币化存款之间的银货对付(DvP)交易,使得全球航运业务网络(GSBN)签发的电子提单(eBL)可在平台上进行代币化交易。并已经汇丰银行、恒生银行和中国银行(香港)促成使用代币化存款来结算电子提单的转让。该方案显著提升了贸易流程的效率,增强了数据与交易的安全性,同时为解决贸易融资缺口开辟了新途径。
3. 固定收益和投资基金
固定收益和投资基金聚焦于债券和基金的代币化。在债券市场方面,香港已通过EvergreenHub就绿色债券代币化进行探索:
· 2023年2月,香港特区政府宣布在绿色债券计划下成功发售8亿港元的代币化绿色债券,这也是全球首批由政府发行的代币化绿色债券。该次债券一级发行使用在私有区块链网络上,以T+1货银两讫(DvP)的方式结算代表债券实际权益的证券代币和代表对金管局港元法定货币债券的现金代币。由金管局债务工具中央结算系统(CMU)提供结算,高盛的代币化平台GS DAPTM负责交收。其后债券流程(包括息票派付、二级市场交易交收及到期日赎回)亦将以数字化形式在私有链网络上进行。
· 2024年2月,香港特区政府再次宣布,在香港政府绿色债权计划下成功发售以港港元、人民币、美港元及欧元计价,总值约60亿港元的数字绿色债券。该批数字绿色债券使用的结算及交收系统为CMU和HSBC Orion数字资产平台,也是全球首批多币种数字债券。
· 传统债券发行或基金买卖的交收程序一般需要2-5个工作日,而代币化债券及基金支持7*24小时的及时支付和结算,能够大幅缩短所需要的时间,同时简化交易流程,消除交收延误,降低相应的风险。
· 2024年8月,在Ensemble沙盒启动仪式上,香港金管局副总裁李达志表示,沙盒中所进行验证的债券发行是想要验证端到端的交易流程,在技术上与此前的代币化债券并不相同。代币化金融的发展并非一蹴而就,需要针对不同的技术层面进行验证。由此可推测,前期的发行测试重点在于在区块链网络及数字资产平台上的发行与交收环节,后期将验证债券在更广泛的不同主体间流转,由此验证代币化绿色债券可实现7*24小时交易相关技术。
货币市场基金方面,汇丰银行和中银香港是该主题下的首批参与者之一。根据两家银行披露,目前已实现将存款和金融资产代币化、代币化存款和代币化资产间的交易,以及将存款代币转账至不同金融机构区块链的可行性。
该用例较好体现了Ensemble如何促进银行间进行传统金融资产的代币化转换与交易,和建设新的金融市场基础设施的目标。下图展示了具体的流程,其中粗箭头表示沙盒中测试的新技术与交易通道。

图:ensemble沙盒支持金融资产代币化及新型基础设施建设
4. 流动性管理
流动性管理聚焦于回购协议和财资管理用例,推动银行为客户构建以代币化存款为本的企业财资管理方案。2025年5月,汇丰银行的代币化存款基建投入使用,推出香港首个由银行提供的区块链结算服务。蚂蚁国际是首家采用该方案的企业客户,其下辖公司在汇丰账户的存款经代币化后,通过其内部资金管理平台Whale向汇丰发出指示代币化存款转账交易,成功完成即时的内部资金调拨。通过发挥代币化存款可编程及即时交收的特性,代币化资金管理方案有望提高更加透明、高效和便捷的企业支付及资金管理方案。
六、未来展望
香港搭建的数字资产监管框架,及其先行的沙盒用例实践,清晰的呈现了创新如何在合规的框架内实现稳健发展的具体路径。正如《香港数字资产发展政策宣言2.0》中所言,香港正不断构建一个“值得信赖和着重创新的数字资产生态圈”,并将持续巩固其在全球数字资产领域的领先地位,推动香港成为全球创新中心。
随着8月1日《稳定币条例》正式实施生效,亦为香港助推稳定币应用场景,扩展代币化产品种类,提升稳定币和代币化金融产品的流动性和普及度提供了更坚实的制度基础与广阔的发展空间。
展望未来,依托传统国际金融中心的深厚根基、数字资产领域系统性监管框架的先发优势,和连接内地与全球数字资产市场的天然枢纽地位,香港有望跃升成为全球数字资产的关键节点和现实世界资产代币化的核心枢纽,构筑起不可复制的独特竞争力。